Article 1: The Landscape of Technology Adoption Models & Frameworks
“Getting a new idea adopted, even when it has obvious advantages, is often very difficult.” – Everett M. Rogers, Diffusion of Innovations [1]
In the sprawling archives of modern business, a peculiar graveyard is filled with the ghosts of brilliant technologies. These are the technically superior platforms that failed, the powerful enterprise systems that gathered digital dust, and the innovative tools that never delivered on their transformative promise. Their epitaphs all point to a single, crucial oversight: invention / procurement is not the same as adoption.
Welcome to a multi-part blog series dedicated to exploring this critical landscape. Our central question is this: What is the bridge between a technology’s potential and its realized value? The answer is not a single blueprint but a complex interplay of human psychology, organizational strategy, and market dynamics. This series is designed to serve as your comprehensive guide, charting the intellectual history and practical application of the most influential technology adoption models and frameworks. We will journey from the foundational theories of social psychology to the prescriptive, actionable playbooks used by today’s leading cloud and AI providers.
Defining the Domain: A Trifecta of Adoption
To truly understand technology adoption, we must move beyond a simple user-versus-organization dichotomy. A more accurate model considers three distinct but overlapping domains: Organizational Adoption, User Adoption, and Consumer Adoption. Successful technology integration requires a strategy that addresses all three.
1. Organizational Adoption: The C-Suite Focus Area
At the apex of the trifecta is the macro-level, firm-centric view. This is the realm of strategy and operations, where the C-Suite makes high-stakes decisions. The central question here is: How does our organization decide to invest in, implement, and integrate a technology to achieve strategic goals? This perspective examines the powerful forces at play–such as competitive and environmental pressures [2], the search for a sustainable advantage through strategic resource allocation [3], and the immense challenge of re-engineering established workflows [4]. It is the strategic umbrella under which all other adoption activities occur.
2. User Adoption: The Internal Challenge
This domain focuses on the micro-level, employee-centric view within the organization’s walls. This is the realm of psychology, change management, and human-computer interaction. The core inquiry is: What cognitive and social drivers lead our employees to intend to use, and then actually use, a new system to perform their jobs? This perspective dissects the personal calculus of an employee evaluating a new CRM, an engineer learning a new development platform, or a project manager using a new collaboration tool. It is a deeply human-centric view, focused on attitudes, beliefs, and intentions that are precursors to behavior, as captured in foundational theories [5, 6], influential models like the Technology Acceptance Model (TAM) [7], and their major syntheses [8].
3. Consumer Adoption: The External Challenge
Distinct from internal users, this domain focuses on the external market. This is the world of marketing, product design, and consumer behavior. The question shifts to: What motivates an external customer to adopt and integrate our technology into their lives? This involves understanding market needs, pricing, user experience (UX), and the social dynamics of consumer choice [1]. Whether it’s a new mobile app, a smart home device, or a SaaS platform for small businesses, the drivers here–such as hedonic motivation and price value–are fundamentally different from those in a mandatory corporate environment [9].
A Note on Terminology: Model vs. Framework
Before proceeding, it is useful to clarify two terms that are central to this series: model and framework. For our purposes, a model (like TAM or UTAUT) is a descriptive and predictive tool. It seeks to explain a phenomenon by identifying key variables and their relationships to answer why an individual might adopt a technology.
In contrast, a framework (like TOGAF or the AWS CAF) is prescriptive. It provides a structure or a set of best practices to guide action, answering how an organization should go about implementing technology.
A Sneak Peek: Charting the Intellectual History
These three domains have spawned their own rich intellectual histories, which this series will explore in detail.
The study of User and Consumer Adoption grew out of broad social psychology theories. Researchers refined these into focused models like the influential Technology Acceptance Model (TAM) [7] to explain the internal user’s journey, and later extended them with concepts like Hedonic Motivation and Price Value to better understand the consumer’s decision [9].
The study of Organizational Adoption, by contrast, has its roots in strategic management. Early frameworks provided a high-level lens for understanding why a firm might adopt a technology. This has since evolved into a landscape of highly practical, prescriptive frameworks from standards bodies like The Open Group (TOGAF) [10] and major technology vendors like Amazon Web Services (AWS Cloud Adoption Framework) [11], which provide detailed guidance on how to execute these complex strategic initiatives.
Series Roadmap: How to Navigate This Series
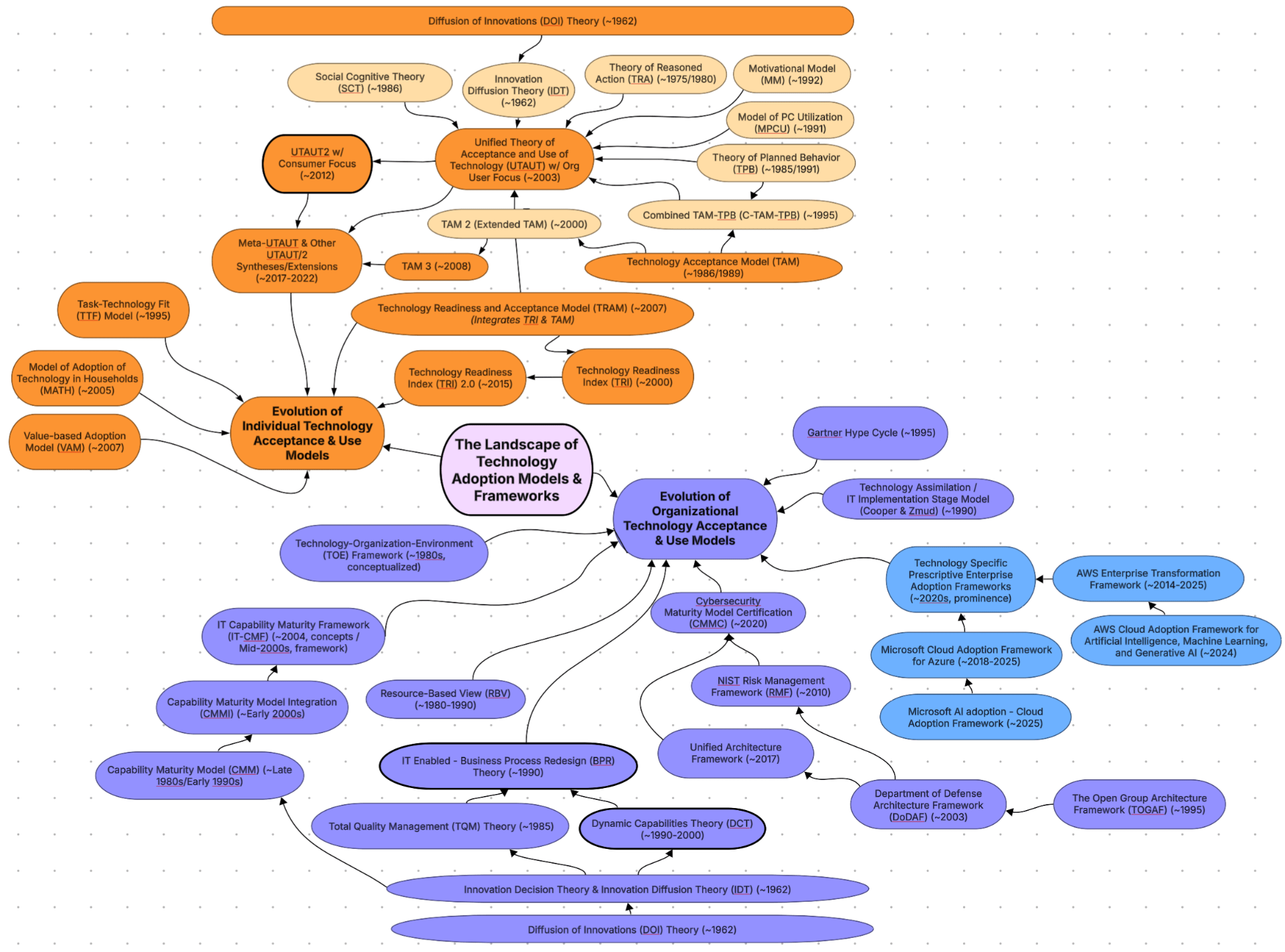
This article serves as the trunk of our intellectual tree. The following diagram provides a visual roadmap for the entire series, illustrating the key models and frameworks we will cover and the intellectual journey a reader will take. From here, the series splits into two main branches, each containing a sequence of deep-dive articles.
Branch 1: The User’s & Consumer’s Journey will delve into the evolution of individual acceptance models, covering both the internal employee and the external customer. We will trace the path from foundational psychological theories, through the game-changing simplicity of TAM, to the comprehensive unified theories of today.
Branch 2: The Organization’s Playbook will explore the frameworks that guide firm-level adoption. We will examine the core strategic theories, the rise of maturity models for process improvement, and the modern, prescriptive frameworks for navigating complex cloud, cybersecurity, and AI transformations.
By understanding the interplay between the organization’s strategic intent, the internal user’s acceptance, and the external consumer’s choice, we can begin to build that critical bridge between technological potential and realized value. As we embark on this journey, we invite you to consider a central tension we will explore: In an era of prescriptive, top-down implementation frameworks, how much do the classic psychological drivers of individual user adoption still matter?
Series navigation
References
- Rogers, E. M. (2003). Diffusion of Innovations (5th ed.). Free Press.
- Tornatzky, L. G., & Fleischer, M. (1990). The Processes of Technological Innovation. Lexington Books.
- Barney, J. (1991). Firm resources and sustained competitive advantage. Journal of Management, 17(1), 99–120. https://doi.org/10.1177/014920639101700108
- Hammer, M., & Champy, J. (1993). Reengineering the Corporation: A Manifesto for Business Revolution. Harper Business.
- Fishbein, M., & Ajzen, I. (1975). Belief, Attitude, Intention, and Behavior: An Introduction to Theory and Research. Addison-Wesley.
- Ajzen, I. (1991). The theory of planned behavior. Organizational Behavior and Human Decision Processes, 50(2), 179-211. https://doi.org/10.1016/0749-5978(91)90020-T
- Davis, F. D. (1989). Perceived usefulness, perceived ease of use, and user acceptance of information technology. MIS Quarterly, 13(3), 319–340. https://doi.org/10.2307/249008
- Venkatesh, V., Morris, M. G., Davis, G. B., & Davis, F. D. (2003). User acceptance of information technology: Toward a unified view. MIS Quarterly, 27(3), 425-478. https://doi.org/10.2307/30036540
- Venkatesh, V., Thong, J. Y. L., & Xu, X. (2012). Consumer acceptance and use of information technology: Extending the unified theory of acceptance and use of technology. MIS Quarterly, 36(1), 157–178. https://doi.org/10.2307/41410412
- The Open Group. (2018). The TOGAF® Standard, Version 9.2. Van Haren Publishing. https://pubs.opengroup.org/architecture/togaf9-doc/arch/
- Amazon Web Services. (n.d.). AWS Cloud Adoption Framework. AWS Whitepaper. Retrieved from https://aws.amazon.com/professional-services/CAF/
